Preliminary Water Discharge Plant
Preliminary water discharge units are designed for application in oil companies.
Equipment purpose
- preparation of crude-oil emulsion for settling by means of the submission of demulsification reagent, as a rule, without additional heating of well productions (heating of well productions if necessary);
- separation and dehydration of oil with subsequent extraction by export pumps;
- separation of associated petroleum gas from the liquid, followed by its consuming internally, supplying the consumer and burning gas surplus (no more than 5%) through a high and low pressure flare;
- discharge of stratal water and its preparation for the reservoir pressure maintenance system.
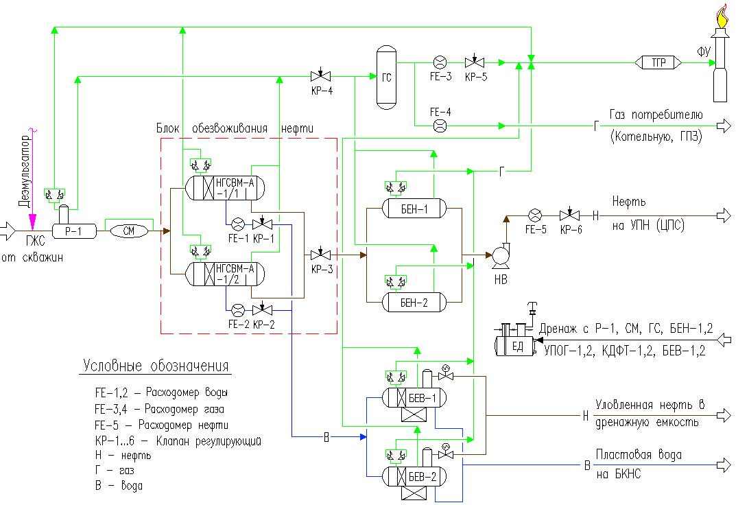
Process flow diagram of Preliminary water discharge unit (Drum-shaped design)

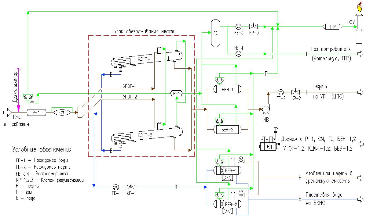
Process flow diagram of Preliminary water discharge unit (Tubular design)
Specification
The main requirement for the technology of water discharge is the preliminary dehydration of oil without the use of sophisticated technological equipment, without the constant presence of maintenance personnel. The degree of preliminary dehydration of oil should correspond to the aggregate stability of the emulsion at outlet from the unit so that to prevent or minimize liberation of free water during further transportation.
At present we have developed two standard preliminary water discharge units using modernized apparatuses (three-phase separators and sediment tanks with sectional nozzles) for a drum-shaped variant and using automated end divider tube phases for a tubular variant.
The diagrams and tables show the technical characteristics and basic sets of equipment for preliminary water discharge units in drum-shaped and tubular variants.
Technical specification
Basic sets of preliminary water discharge units:
- automated end divider tube phases ;
- upgraded automated oil and gas separators with water discharge ;
- upgraded automated oil and gas separators ;
- water settling drums ;
- upgraded water settling drums ;
- slug catcher ;
- centrifugal gas separators ;
- upgraded gas separators ;
- mesh gas separators ;
- inlet manifold system ;
- flare units ;
- pipe gas expanders ;
- oil pumping stations ;
- water pumping stations ;
- blocks of oil metering station ;
- blocks of gas metering station or gas measuring- and regulating blocks ;
- oil and gas expanders ;
- mixing vessel ;
- collectors- flow straighteners ;
- reagent metering unit ;
- heating furnaces;
- heat exchange equipment;
- drainage tanks;
- sets of interconnecting piping, shut-off and control valves;
- a set of automation systems.
Parameters and configuration of the main technological equipment of the preliminary water discharge unit.
Equipment purpose
- preparation of crude-oil emulsion for settling by means of the submission of demulsification reagent, as a rule, without additional heating of well productions (heating of well productions if necessary);
- separation and dehydration of oil with subsequent extraction by export pumps;
- separation of associated petroleum gas from the liquid, followed by its consuming internally, supplying the consumer and burning gas surplus (no more than 5%) through a high and low pressure flare;
- discharge of stratal water and its preparation for the reservoir pressure maintenance system.
Process flow diagram of Preliminary water discharge unit (Drum-shaped design)
Process flow diagram of Preliminary water discharge unit (Tubular design)
Specification
The main requirement for the technology of water discharge is the preliminary dehydration of oil without the use of sophisticated technological equipment, without the constant presence of maintenance personnel. The degree of preliminary dehydration of oil should correspond to the aggregate stability of the emulsion at outlet from the unit so that to prevent or minimize liberation of free water during further transportation.
At present we have developed two standard preliminary water discharge units using modernized apparatuses (three-phase separators and sediment tanks with sectional nozzles) for a drum-shaped variant and using automated end divider tube phases for a tubular variant.
General characteristic for these variants is the use of a number of technological methods to give maximum versatility when changing loads, gas and water content, emulsion properties and other influent flow characteristics.
The diagrams and tables show the technical characteristics and basic sets of equipment for preliminary water discharge units in drum-shaped and tubular variants.
Technical specification
Basic sets of preliminary water discharge units:
- automated end divider tube phases ;
- upgraded automated oil and gas separators with water discharge ;
- upgraded automated oil and gas separators ;
- water settling drums ;
- upgraded water settling drums ;
- slug catcher ;
- centrifugal gas separators ;
- upgraded gas separators ;
- mesh gas separators ;
- inlet manifold system ;
- flare units ;
- pipe gas expanders ;
- oil pumping stations ;
- water pumping stations ;
- blocks of oil metering station ;
- blocks of gas metering station or gas measuring- and regulating blocks ;
- oil and gas expanders ;
- mixing vessel ;
- collectors- flow straighteners ;
- reagent metering unit ;
- heating furnaces;
- heat exchange equipment;
- drainage tanks;
- sets of interconnecting piping, shut-off and control valves;
- a set of automation systems.
| Technical Data | |
| Capacity (design), m3/day | |
| - for liquids | 500;30000 |
| - for oil | 200;15000 |
| - for gas, mln.nmз/day | 0,1;3,0 |
| Pressure rating, MPa | 1,6; 2,5; 4,0 |
| Water-in-oil content, % mass. | |
| - at inlet | from 30 and more |
| - at outlet | 0,5;10 |
| Treated water content, mg/l: | |
| - oil products | Up to 30;40 |
| - solids | Up to 30;40 |
| Ambient temperature, ?С | From - 60 up to +40 |
| Service durability, no less than, years | 20 |
Parameters and configuration of the main technological equipment of the preliminary water discharge unit.
| Name | Liquid Capacity, m3/day | Drum-shaped design, Capacity and Quantity, (m3, each) | Tubular design, Diameter, Length and Quantity, (m, m, each) | Pressure Rating, MPa |
| PWDU-500 | 500/600 | 6,3 х 2 | 0,7 х 12,5 х 2 | 1,6; 2,5; 4,0 |
| PWDU-1000 | 800/1200 | 12,5 х 2 | 1,0 х 12,5 х 2 | |
| PWDU-1500 | 1500/1800 | 25 х 2 | 1,2 х 12,5 х 2 | |
| PWDU-3000 | 2500/3000 | 50 х 2 | 1,4 х 20 х 2 | |
| PWDU-5000 | 4500/6000 | 100 х 2 | 1,4 х 30 х 2 | |
| PWDU-8000 | 7500/9000 | 200 х 2 | 1,4 х 40 х 2 | |
| PWDU-10000 | 8000/12000 | 200 х 2 | 1,4 х 30 х 4 1,4 х 50 х 2 | |
| PWDU-15000 | 12500/18000 | 200 х 4 | 1,4 х 40 х 4 1,4 х 60 х 2 | |
| PWDU-20000 | 20000/25000 | 200 х 4 | 1,4 х 50 х 4 | |
| PWDU-25000 | 25000/30000 | 200 х 6 | 1,4 х 60 х 4 |
Our Contacts
7072 Business Center, Al Shmookh Building UAQ Free Trade Zone, Umm Al Quwain, UAE